法院拍卖一瓶4元雪碧引围观,背后老板曾是千万级别企业法人
法院拍卖一瓶4元雪碧引围观,背后老板曾是千万级别企业法人

有人肯定会好奇,一瓶雪碧才4块钱,值得法院拍卖吗?那其中隐藏着什么样的秘密呢?我们一起来看看。
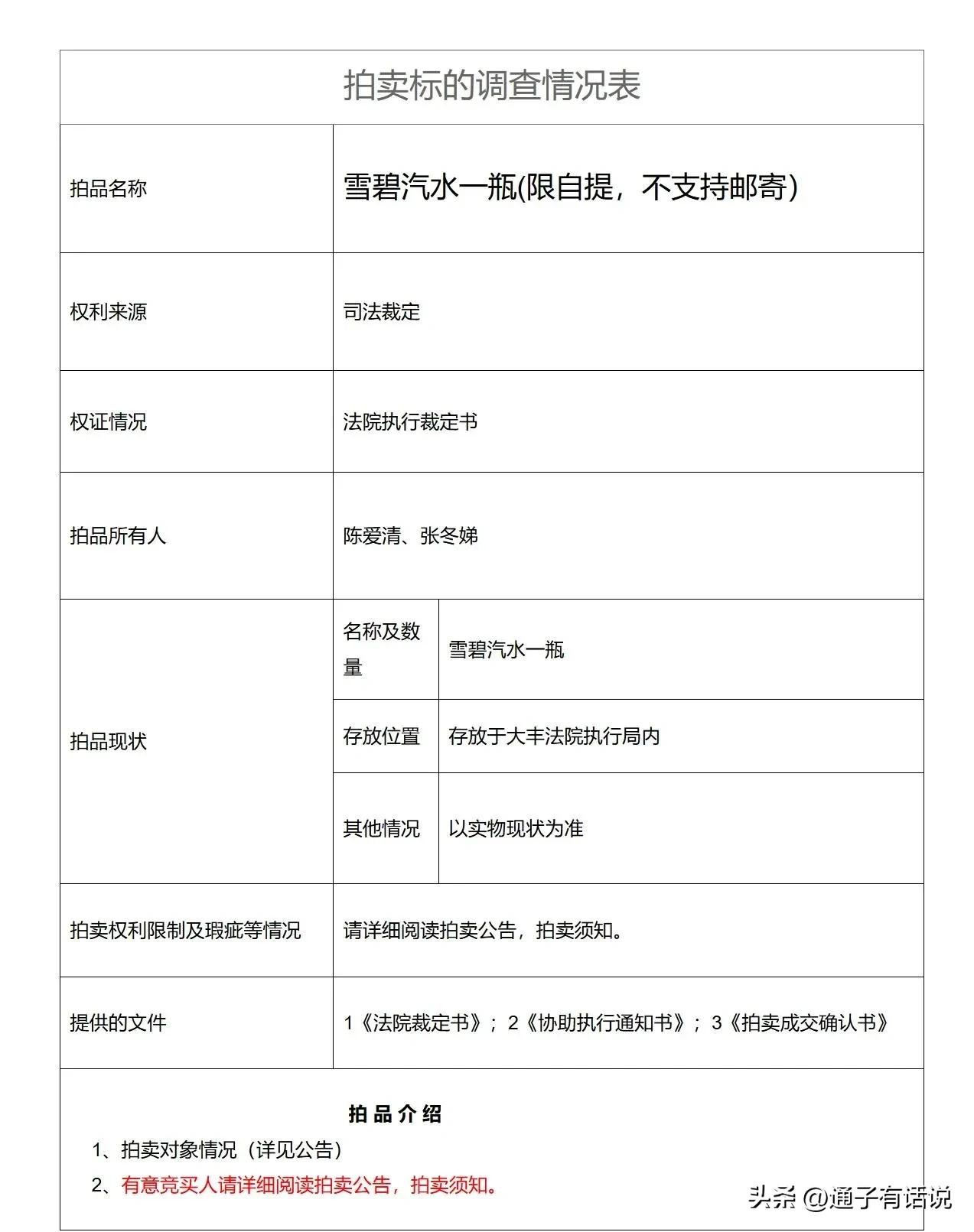
近日,江苏盐城市大丰区人民法院在拍卖平台上预告了一场拍卖,拍卖的物品是一瓶雪碧汽水,起拍价4.2元,市场价6元,拍卖信息备注只能自提,不支持邮寄。

而这瓶大瓶雪碧汽水的所有者是江苏某生物科技公司和某洋食品公司法人,两家企业注册资本分别为500万人民币和172.5万美元,合计注册资本超过千万人民币。公司目前已经破产,没有多余的可供执行的财产。

这起拍卖事件之所以引起那么多人的围观,就是因为拍卖的东西是一瓶不起眼的雪碧。一般来说,法院拍卖的东西要么就是房产、车子、土地等有价值的资产,拍卖仅仅4块钱的雪碧实在让人大跌眼镜!

对此,有网友提出了很多质疑:雪碧还是被喝过一口的,这是正规法院吗?能干点人事吗?

也有网友调侃:法院这样的拍卖行为,是在损害政府部门的形象,制造社会不稳定的因素,危害极大!说他透明吧,很透明,说他不着调吧也不着调,总之,坚持这种精神总比没有好吧!

还有网友劝导:曾经拍卖过4.08元的过期玻璃水,5斤的体重秤,7元的洗菜盆等。这法院不放过每个小额的拍卖品,成交的背后……

对此,你怎么看待这件事情?
#法院拍卖一瓶雪碧引围观#
标签:
