「宪法宣传周」宪法规定的公民权利和义务之政治权利和自由
「宪法宣传周」宪法规定的公民权利和义务之政治权利和自由
#宪法宣传周# 2022年是现行宪法(1982年宪法)施行四十周年。从11月27日开启《中华人民共和国宪法》宣传。

11月28日分享一下宪法规定的公民的基本权利: 政治权利和自由。
什么是政治权利和自由?它是公民依法享有的参加国家政治生活的权利和自由。包括选举权、被选举权和政治自由。

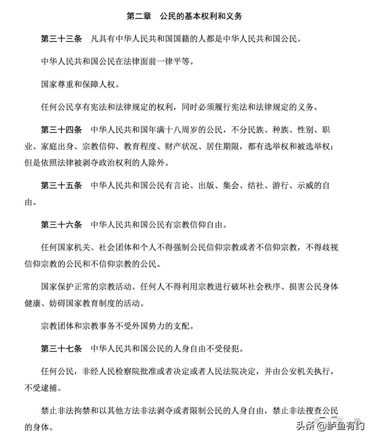
首先:选举权和被选举权。它是公民参加国家管理实现当家作主的具体表现。现行《宪法》第三十四条明确规定:“中华人民共和国年满十八周岁的公民,不分民族、种族、性别、职业、家庭出身、宗教信仰、教育程度、财产状况、居住期限,都有选举权和被选举权;但是依照法律被剥夺政治权利的人除外。”
为保证其实施,还制定了《中华人民共和国全国人民代表大会和地方各级人民代表大会选举法》。(以下简称《选举法》),《选举法》先后经历七次修正,第七次修正是在2020年10月17日第十三届全国人民代表大会常务委员会第二十二次会议《关于修改〈中华人民共和国全国人民代表大会和地方各级人民代表大会选举法〉的决定》。
其次:政治自由。它是公民表达自己政治意愿的自由。现行《宪法》第三十五条明确规定:“中华人民共和国公民有言论、出版、集会、结社、游行、示威的自由。”
言论自由。如今互联网是越来越在公民生活中发挥着重要作用,但是随着而来的各种网络暴力、不文明现象充斥着生活。即将在2022年12月15日起施行新修订的《互联网跟帖评论服务管理规定》中第一条明确规定“为了规范互联网跟帖评论服务,维护国家安全和公共利益,保护公民、法人和其他组织的合法权益,根据《中华人民共和国网络安全法》《网络信息内容生态治理规定》《互联网用户账号信息管理规定》等法律法规和国家有关规定,制定本规定。”
出版自由。在我国《出版管理条例》第二十五条规定“任何出版物不得含有下列内容:(一)反对宪法确定的基本原则的;(二)危害国家统一、主权和领土完整的;(三)泄露国家秘密、危害国家安全或者损害国家荣誉和利益的;(四)煽动民族仇恨、民族歧视,破坏民族团结,或者侵害民族风俗、习惯的;(五)宣扬邪教、迷信的;(六)扰乱社会秩序,破坏社会稳定的;(七)宣扬淫秽、赌博、暴力或者教唆犯罪的;(八)侮辱或者诽谤他人,侵害他人合法权益的;(九)危害社会公德或者民族优秀文化传统的;(十)有法律、行政法规和国家规定禁止的其他内容的。”
结社自由。我国《社会团体登记管理条例》第一条规定:“为了保障公民的结社自由,维护社会团体的合法权益,加强对社会团体的登记管理,促进社会主义物质文明、精神文明建设,制定本条例。”第三条第一款明确:“成立社会团体,应当经其业务主管单位审查同意,并依照本条例的规定进行登记。”

标签:
