燃油车禁行?“燃油车退出时间表”真的要来了?
燃油车禁行?“燃油车退出时间表”真的要来了?
【能源人都在看,点击右上角加“关注”】
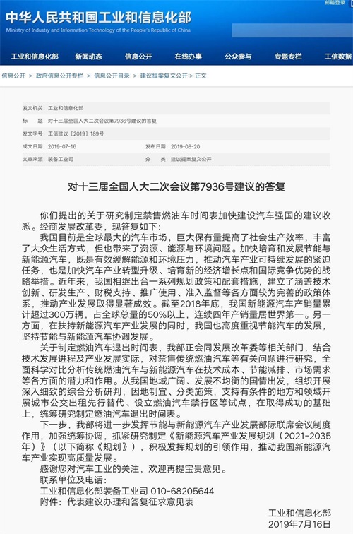
工信部官网截图如下:

事实上,这不是相关国家部委第一次对于禁止燃油车上路、禁售燃油车等相关问题作表态了。
2017年,工信部副部长辛国斌在泰达论坛上首次透露,工信部已经启动了燃油车退出时间表的研究。自此以后,行业内外关于“禁燃”的讨论一刻也未曾停息。
尽管时至今日,传说中的“燃油车禁售时间表”仍旧是未见庐山真面目,但工信部“正在加紧,统筹研究”的表态从未停止。


而由环保部、发改委等诸多部门发表的《中国传统燃油车退出时间表研究》则建议,传统燃油车的禁售与退出可以按照“分地区、分车型、分阶段”的“三分原则”逐步推行。
分地区方面 ,将新能源市场较为成熟的北京、上海、深圳等特大型城市作为传统燃油车退出和禁售的第一层级城市;
而目前出台了传统汽车限行限购政策和蓝天保卫战重点区域省会城市则作为“禁燃”的第二层级城市;
华北、长三角、泛珠三角和汾渭平原区域为“禁燃”的第三层级城市;
西北、东北、西南区域为“禁燃”的第四层级城市。
分车型方面 ,公交车、出租车、分时租赁及网约车、邮政与轻型物流车、机场港口场内车、环卫车行业、公务车等车型的传统燃油车应先行替代或退出,私家车和普通商用车随后。
“禁燃”箭在弦上,汽车能源清洁化、低碳化也是必然趋势。 很多人看到这儿,不禁会问: 车都不烧油了,石油怎么办?
别着急,接着往下看




———— / END / ————
更多精彩内容
(点击图片获取全文)



编辑:秦阿琪 谭伟
你也看我也看,车辆资讯抢鲜看↓↓↓
免责声明:以上内容转载自中国石化,所发内容不代表本平台立场。
全国能源信息平台联系电话:010-65367827,邮箱:hz@people-energy.com.cn,地址:北京市朝阳区金台西路2号人民日报社
标签:
