企业所得税年度汇算清缴报表填写说明,共19张!直接照着填就行
企业所得税年度汇算清缴报表填写说明,共19张!直接照着填就行
企业所得税年度汇算清缴报表填写说明,共19张!直接照着填就行
5月31前完成企业所得税汇算清缴报表填写!很多新手小会计,可能对企业所得税汇算清缴有些陌生。
纳税人企业一般都会在每年年度终了后的5个月内进行企业所得税的汇算清缴工作。也就是2022年1月至5月底完成2021年度企业所得税汇算清缴工作V米其实,最重要的是19张申报表填写,很多财务人员都会在此环节出差错。
疫情在家,不忙,给大家整理了-套完整版的企业所得税汇算清缴报表填写模版,直接照着填就可以了!
企业所得税年度纳税申报表填报说明

A00000企业所得税年度纳税申报基础信息表模板

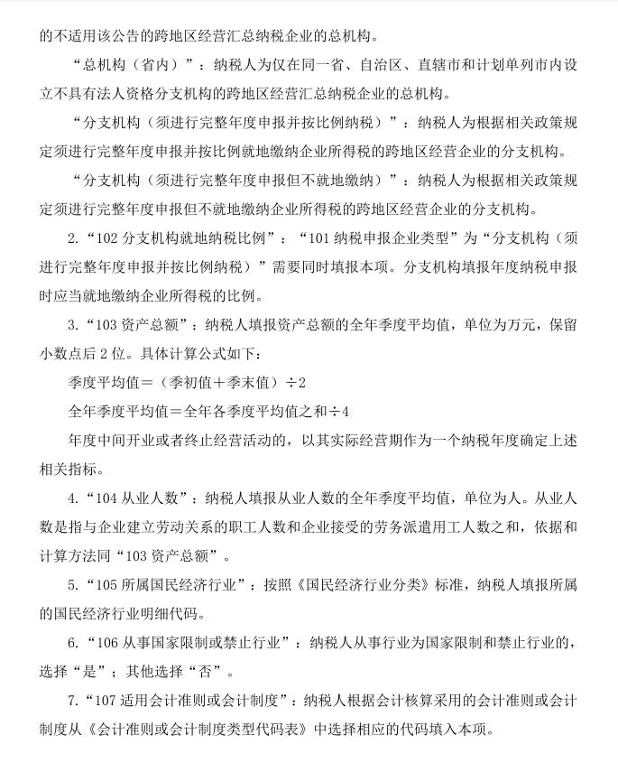
A00000企业所得税年度纳税申报基础信息表填写说明


A107010免税、减计收入及加计扣除优惠明细表模板

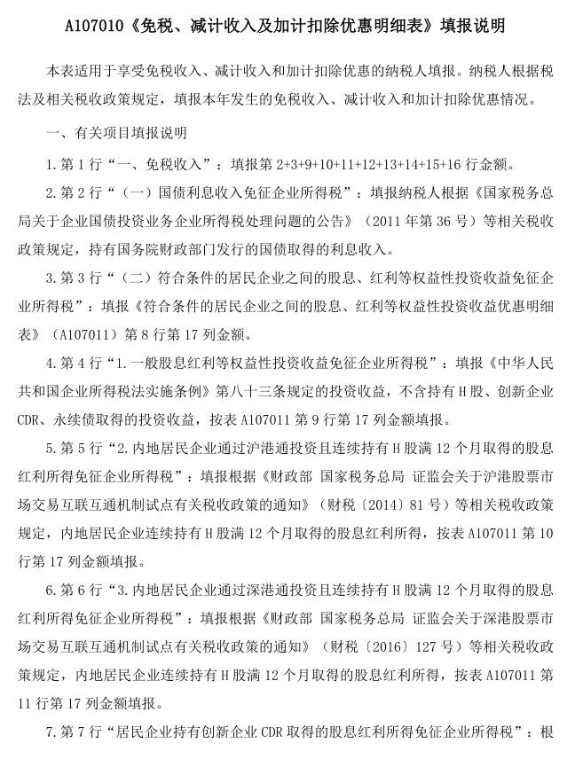
A107010《免税、减计收入及加计扣除优惠明细表》填报说明

A10000中华人民共和国企业所得税年度纳税申报表(A类)

A10000中华人民共和国企业所得税年度纳税申报表(A类)填报说明

好了,篇幅有限,就不和大家一一展示了。

标签:
